Task Single Inheritance Static Dynamic Binding Shall Trained Simple Extendable Electronic Q43866810
In this task single inheritance with static and dynamic bindingshall be trained. For this a simple and extendable electronicshopping cart shall be programmed. As example articles smartphones, notebooks and accessories shall be ordered (due to clarityin the UML class diagram below data types, parameters anddestructors are omitted.)



Subtask 9
To test write a main function placing somearticles as new objects on the heap into an electronic shoppingcart:
- define a shopping cart object of typeShoppingCart using the standard constructor.
- Send a message to this object that the articles get freeshipping starting from 500 EUR.
- Add to this shopping cart a new accessory article on heap withan amount of three powerbanks “YOOLOX 10k WirelessPowerbank Qi” with single net price 31.08 EUR being nooriginal accessory.
- Print the complete shopping cart (there are shippingcosts).
- Add to this shopping cart a new smart phone “SamsungGalaxy S10+ SM-G975F/DS Dual SIM” with net price 661.67EUR, 8GB main memory size and Android OS operating system
- Add to this shopping cart two new smart phones “AppleiPhone 11 Pro 256GB” with net price 1097.47 EUR, 4GB mainmemory size and iOS operating system.
- Add to this shopping cart a new notebook “ASUS ROGStrix Scar III G731” with net price 1586.55 EUR, 16GB mainmemory size, “512GB SSD + 1TB SSHD” asdrive and MS Windows operating system.
- Print again the complete shopping cart (now there are noshipping costs).
With the end offunction mainautomatically the complete shopping cart object gets deleted; yourprogram shall show the outputs of the destructor calls like in theexample given below.
Example program run:

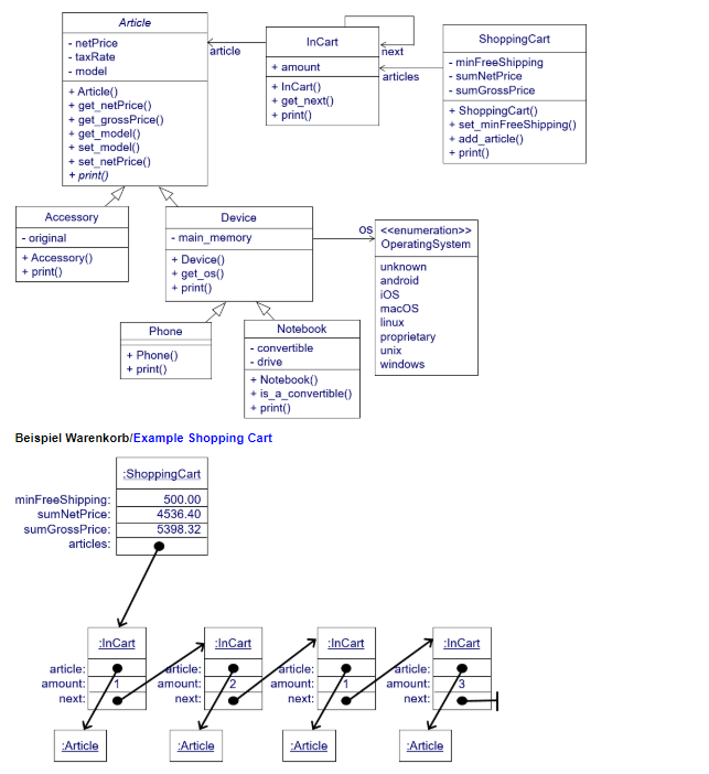
Article InCart Shopping Cart article next – netPrice – taxRate – model + amount articles + InCart() + get_next() + print() + Article() + get_netPrice) + get grossPrice) + get_model() + set_model() + set_netPrice() + printo – minFree Shipping – sumNetPrice – sumGrossPrice + Shopping Cart + set_min Free Shipping) + add_article) + print() Device – main_memory Accessory – original + Accessory + printi) Os <cenumeration>> Operating System + Device() + get_os() + print) unknown android iOS macOS linux proprietary unix windows Phone Notebook + Phone() + print) – convertible – drive + Notebook) + is a convertible() + print) Beispiel Warenkorb/Example Shopping Cart Shopping Cart minFreeShipping: sumNetPrice: sumGrossPrice: articles: 500.00 4536.40 5398.32 :InCart In Cart :InCart :InCart article: article: amount: next: 1 article: amount: next: 2 article: amount: next: 1 amount: next: Article :Article Article Article Subtask 2 Subtask 1 Define an abstract base class for an offered article with name Article. This class shall have following members: Define a class with name Accessory derived from abstract class Article. This class shall have following members: . a private Boolean attribute with name original for an original accessory. a public constructor with three parameters for the article name, the net price and whether it is an original accessory with true as default parameter. The tax rate shall be automatically initialised by the default parameter of class constructor Article. a virtual public destructor producing an output “-Accessory0” at its call (see examples at the bottom). • a virtual public method with name print without parameters writing the article name and “(original accessory)”, if it is an original one (see examples at the bottom). a private string attribute with name model storing the article model name. two private real valued attributes with names netprice for the net price and taxRate storing the tax value in percent of the article. a public constructor with three parameters to initialise the attributes of an object; the tax rate shall be a default parameter with 19 %. a virtual public destructor producing an output “-Article()” at its call and the article model name (see examples below). a public method with name set.model assigning a string parameter to the model name attribute a public method with name set.netPrice assigning the double parameter to the net price attribute. a public method with name get model without parameters returning the model name as function value. a public method with name get.netPcise without parameters returning the net price as function value. a public method with name get.grossPrice without parameters returning the gross price (gross price = net price + tax) as function value. a pure virtual public method with name print without parameter or return value. . Subtask 3 • Define a C++11 enumeration class with name Operating System and enumeration values unknown, android, iOS, macos, linux, proprietary, unix and windows. Define an overloaded output operator << for a textual output of an operating system name (“unknown OS”, “Android OS”, “OS”, “MacOS”, “Linux OS”, “proprietary OS”, “Unix OS”, “MS Windows OST) onto an output stream (see example at the bottom). . . Subtask 4 Define a class with name Device derived from abstract class Article. This class shall have following members: . a private integer attribute with name main..memory storing the size of the main memory. a private attribute with name os for the operating system of the device. a public constructor with four parameters for the article name, the net price, the main memory size and the operating system with default parameter unknown, the tax rate shall be automatically initialised by the default parameter of class constructor Article. a virtual public destructor producing an output “-Device()” at its call (see examples at the bottom). a public method with name getos without parameter returning the operating system. a virtual public method with name print without parameter or return value outputting the article name, followed by “RAM”, the main memory size, “GB” as well as the operating system (see examples at the bottom). Subtask 5 Define a class with name Notebook derived from class Device. This class shall have following members: Subtask 7 Define a class for an article in the shopping cart with name InCart. This class shall have following members: • • . a private string attribute with name drive a private Boolean attribute with name convertible for a convertible one. a public constructor with six parameters for the article name, the net price, the main memory size, the drive, the operating system with default parameter Operating System::linux as well as whether it is a convertible with default parameter false; the tax rate shall be initialised automatically by the constructor of the upper class. • a virtual public destructor producing an output “-Notebook(” at its call (see examples at the bottom). a public method with name is a convertible without parameters returning a Boolean function value whether the notebook is a convertible. • a virtual public method with name print without parameters, calling method print of the direct upper class, in case of a convertible outputs string “(convertible)” and afterwards the drive. Subtask 6 Define a class with name Phone derived from class Device. This class shall have following members: a private pointer attribute with name article to an object of class Article. a private integer attribute with name amount how many of this article are placed in the shopping cart a private attribute with name next of type pointer to InCart for building up a list. A public constructor with three parameters to initialise the three attributes of an object; the amount shall be 0 as default parameter, the pointer to the next article in a shopping cart a null pointer also as default parameter. a virtual public destructor outputting “-Incarto” and the amount as well as calling the destructor for the article (see examples at the bottom). a public method with name get next without parameters returning a pointer to the next article in shopping cart as function value. a virtual public method with name print without parameters, outputting the amount, then sending message print to the article in the shopping cart, then in a new line outputting formatted as in the examples at the bottom the single gross price and the total gross price for the chosen amount of articles onto an output stream (see example at the bottom). Subtask 8 Define a class for a shopping cart with name Shopping Cart. This class shall have following members . • a public constructor with four parameters for the article name, the net price, the main memory size with 4GB as Defaultparameter and the operating system Android OS as default parameter, the tax rate shall be initialised automatically by the constructor of the upper class. a virtual public destructor producing an output “-Phone()” at its call (see examples at the bottom). a virtual public method with name print without parameters calling method print of the direct upper class and afterwards outputting “phone”. • • a private pointer attribute with name articles to the head of a list of articles in the shopping cart of class In Cart three private real valued attributes with names minFress Shipping for which purchase value free shipping is offered, sumNetPrice for the total net price sum of all articles in the shopping cart and sumGrossPrice for the total gross price sum. a public standard constructor initialising an empty shopping cart with both sum values 0 EUR and the purchase value for free shipping with 1000 EUR a public destructor outputting “-Shopping Carto” and afterwards deleting each article in the shopping cart starting with an output “delete article: “such that no memory leak will exist. a public method with name set minFree Shipping with one parameter assigning its value to the same named attribute. a public method with name add article with an amount and a pointer to an article as parameters, adding a new object InCart on heap to the shopping cart and actualising the two sum variables of the class appropriately. a virtual public method with name print without parameters writing a shopping onto the standard output stream cart formatted as given in the examples at the bottom. Especially the net price sum, the tax (difference gross minus net total sum) and the gross price sum shall be outputted at the end of the shopping cart. Take care to also regard the (may be) shipping cost output of 5.90 EUR (see example at the bottom)! PROTO-TEC-SHOP YOUR SHOPPING CART 3 YOOLOX 1ek Wireless Powerbank Qi 36.99 EUR 119.96 EUR sum net price: tax: sum gross price: 93.24 EUR 17.72 EUR 119.96 EUR shipping: 5.99 EUR total: 116.86 EUR +++++++++++++++++++++++++++++++++++++++++++++++++++++++++++ PROTO-TEC-SHOP YOUR SHOPPING CART ++++++++++++++++++++++++++++++++++++++++++++++++++++ 1 ASUS ROG Strix Scar III 6731, RAM 16GB, MS Windows os, 512GB SSD + 1TB SSHD 1887.99 EUR 1887.99 EUR 2 Apple iPhone 11 Pro 256GB, RAM 4GB, iOS phone 1305.99 EUR 2611.98 EUR 1 Samsung Galaxy S18+ SM-G975F/DS Dual SIM, RAM 8GB, Android os phone 787.39 EUR 787.39 EUR 3 YOOLOX 1ek Wireless Powerbank Qi 36.99 EUR 110.96 EUR sum net price: tax: sum gross price: 4536.40 EUR 861.92 EUR 5398.32 EUR shipping: 0.00 EUR total: 5398.32 EUR ShoppingCart() delete article: InCart() 1 Notebook () –Device() -Article() ASUS ROG Strix Scar III G731 delete article: -Incart() 2 Phone() –Device() –Article() Apple iPhone 11 Pro 256GB delete article: -Incart() 1 -Phone() –Device() –Article() Samsung Galaxy S18+ SM-G975F/DS Dual SIM delete article: -Incart() 3 -Accessory() -Article() YOOLOX 1ek Wireless Powerbank Qi Show transcribed image text Article InCart Shopping Cart article next – netPrice – taxRate – model + amount articles + InCart() + get_next() + print() + Article() + get_netPrice) + get grossPrice) + get_model() + set_model() + set_netPrice() + printo – minFree Shipping – sumNetPrice – sumGrossPrice + Shopping Cart + set_min Free Shipping) + add_article) + print() Device – main_memory Accessory – original + Accessory + printi) Os > Operating System + Device() + get_os() + print) unknown android iOS macOS linux proprietary unix windows Phone Notebook + Phone() + print) – convertible – drive + Notebook) + is a convertible() + print) Beispiel Warenkorb/Example Shopping Cart Shopping Cart minFreeShipping: sumNetPrice: sumGrossPrice: articles: 500.00 4536.40 5398.32 :InCart In Cart :InCart :InCart article: article: amount: next: 1 article: amount: next: 2 article: amount: next: 1 amount: next: Article :Article Article Article
Subtask 2 Subtask 1 Define an abstract base class for an offered article with name Article. This class shall have following members: Define a class with name Accessory derived from abstract class Article. This class shall have following members: . a private Boolean attribute with name original for an original accessory. a public constructor with three parameters for the article name, the net price and whether it is an original accessory with true as default parameter. The tax rate shall be automatically initialised by the default parameter of class constructor Article. a virtual public destructor producing an output “-Accessory0” at its call (see examples at the bottom). • a virtual public method with name print without parameters writing the article name and “(original accessory)”, if it is an original one (see examples at the bottom). a private string attribute with name model storing the article model name. two private real valued attributes with names netprice for the net price and taxRate storing the tax value in percent of the article. a public constructor with three parameters to initialise the attributes of an object; the tax rate shall be a default parameter with 19 %. a virtual public destructor producing an output “-Article()” at its call and the article model name (see examples below). a public method with name set.model assigning a string parameter to the model name attribute a public method with name set.netPrice assigning the double parameter to the net price attribute. a public method with name get model without parameters returning the model name as function value. a public method with name get.netPcise without parameters returning the net price as function value. a public method with name get.grossPrice without parameters returning the gross price (gross price = net price + tax) as function value. a pure virtual public method with name print without parameter or return value. . Subtask 3 • Define a C++11 enumeration class with name Operating System and enumeration values unknown, android, iOS, macos, linux, proprietary, unix and windows. Define an overloaded output operator
Expert Answer
Answer to In this task single inheritance with static and dynamic binding shall be trained. For this a simple and extendable elect…
OR