(Solved) : 1 20 Pts Map Art Museum Erd Relational Schema Implement Database Mysql Data Research Museu Q34426898 . . .



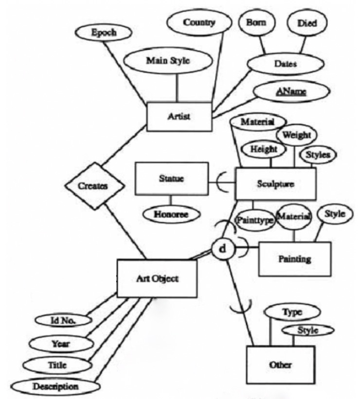
1. (20 pts) Map the Art Museum ERD to relational schema and implement the database in MySQL with data from your research. Museum ERI Sample Submission Diad Main Syle Daies 777 1968 01 1 AE58683469 1992 073 Jayos Sone Houston TX Creates Type 33445565 10 987 05-05 S equirements There should be at least 5 art objects and at least 2 tuples in each relation. Null values are allowed but majority of the cells should not be null. ” * Deliverables (Submit the following in one zip file) 1. A picture of relation schema (PK & FK with arrows, hand drawing accepted) 2. A sql file with all the CREATE TABLE and INSERT INTO statements 3. ONE picture of all the data like the sample submission, preferably as a result of SELECT FROM <table> instead of screenshots of spreadsheets. EMPLOYEE Fname Minit Lname Bdate lary Super_ssn Dno Address B Smith 123456789 1965-01-09 731 Fondren, Houston, TX M 30000 333445555 5 FranklinT Wong 333445555 1955-12-08 638 Voss, Houston, TXM 40000 888665555 5 J Zelaya 999887777 1968-01-19 3321 Castle, Spring, TX F 25000 987654321 4 F 43000 888665555 4 Ramesh K Narayan 666884444 1962-09-15 975 Fire Oak, Humble, TX M38000 333445555 5 A English 453453453 1972-07-31 5631 Rice, Houston, TXF 25000 3334455555 Ahmad V Jabbar 987987987 1969-03-29 980 Dallas, Houston, TX M 25000 987654321 4 Alicia JenniferS Wallace 987654321 1941-06-20 291 Berry, Bellaire, TX се James Borg 888665555 1937-11-10450 Stone, Houston, TX M 55000 NULL DEPARTMENT DEPT LOCATIONS Dnumber Dlocation Houston Stafford Bellaire Sugarland Houston Dname Dnumber Research Administration Headquarters Mgr ssn 333445555 987654321 888665555 Mgr start date 1988-05-22 1995-01-01 1981-06-19 4 4 WORKS_ ON PROJECT Pnumber Plocation Dnum Bellaire Sugarland Houston Stafford Houston Stafford Pno Hours Pname 123456789 123456789 666884444 453453453 453453453 333445555 333445555 333445555 333445555 999887777 999887777 987987987 987987987 987654321 987654321 888665555 ProductX ProductY ProductZ Computerization Reorganization Newbenefits 3 20.0 20.0 4 3 10.0 DEPENDENT Dependent_name Sex Bdate Relationship Essn 30.0 333445555 333445555 333445555 987654321 123456789 123456789 123456789 F 1986-04-05Daughter M 1983-10-25 Son F 1958-05-03Spouse M 1942-02-28 Spouse M 1988-01-04 Son F 1988-12-30Daughter F 1967-05-05 Spouse Theodore Jo Abner 35.0 20.0 NULL CountryBom Died Epoch Main Stylc Dales ANAm Artist Materia Weight Height Styles Statue くCreates Honoree Style Painting Art Objcct Year Title Other Description Show transcribed image text
Expert Answer
Answer to 1 20 Pts Map Art Museum Erd Relational Schema Implement Database Mysql Data Research Museu Q34426898 . . .
OR